Toast 消息模式
new AlertDialog.Builder(this)
在程序中添加菜單 首先要聲明一個菜單變量。
private static final int SET_ID = Menu.FIRST;
private static final int HELP_ID = Menu.FIRST + 1;
然后重寫 onCreateOptionsMenu 函數
在函數中添加這個句子
menu.add(0, SET_ID, 0, R.string.menu_set);
注意,這個串在res文件夾中的Strings.xml文件中,并且在修改和添加時,需要保存一下,否則編譯器會報錯
Return type for the method is missing,這是一個錯,在寫析構函數時,會提示出來,然后錯誤顯示的提示修改即可,改完了紅色的叉會變成黑色,然后保存,就木有了。
@SuppressWarnings 批注允許您選擇性地取消特定代碼段(即,類或方法)中的警告。其中的想法是當您看到警告時,您將調查它,如果您確定它不是問題,您就可以添加一個
@SuppressWarnings 批注,以使您不會再看到警告。雖然它聽起來似乎會屏蔽潛在的錯誤,但實際上它將提高代碼安全性,因為它將防止您對警告無動于衷 — 您看到的每一個警告都將值得注意。
theme 界面主題,新建一個頁面時,這個東西,可以在設置時,設置界面的主題,包括黑色背景,白色背景,帶標題欄,不帶標題欄,狀態欄全屏啥的。
修改背景主題的方法,在項目下,找AndroidManifest.xml文件,打開后,在編輯框底下找Application,點擊以后,在編輯框中找Theme ,然后點Browse,在選項中選擇 System
Resouces 然后找Theme.中的東西,就可以隨便選擇主題了。選擇好后,在layout上面有個藍色的五角星中就有你選擇的那個主題,然后單擊以后,主題就可以變化了。
權限聲明:如果在安卓程序中使用一些功能(如GPS或電話),則要在項目中的AndroidManifest.xml文件中進行聲明配置,否則執行的時候,程序就會退出。坑爹呀,因為這狗屁條文,我調了好幾天的程序,簡直是坨shit。
thread類 這是一個線程的類,重寫他,就可以創建一個線程,然后可以監聽一些東西。
synchronized 是個關鍵字 代表這個方法加鎖,相當于不管哪一個線程(例如線程A),運行到這個方法時,都要檢查有沒有其它線程B(或者C、 D等)正在用這個方法,有的話要等正在使用synchronized方法的線程B(或者C 、D)運行完這個方法后再運行此線程A,沒有的話,直接運行。它包括兩種用法:synchronized 方法和 synchronized 塊。
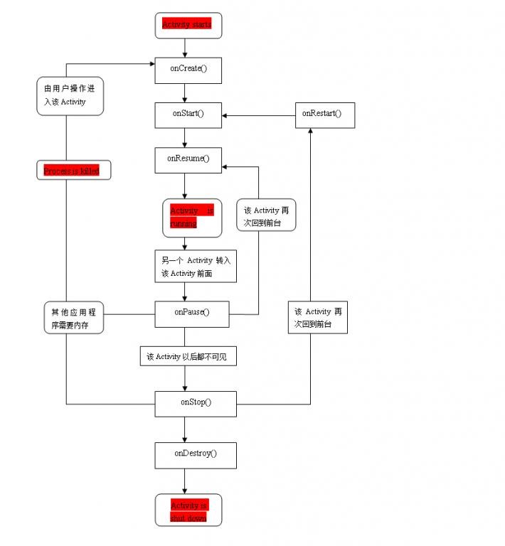
關于Activity的生命周期----百度搜的,信息來源:http://blog.csdn.net/jiaoyuhan19921008/article/details/7063399

在Activity的生命周期中,如下方法會被系統回調。
onCreate(BundlesavedStatus):創建Activity時被回調。
onStart():啟動Activity時被回調。
onRestart():重新啟動Activity時被回調。
onResume():恢復Activity時被回調。
onPause():暫停Activity時被回調
onStop():停止Activity時被回調
onDestroy():銷毀Activity時被回調。
1、運行activity時:
onCreate ----- onStart ---- onResume
2、點返回鍵
onPause ---- onStop ----- onDestory
3、點擊Home
onPause ---- onStop
4.長按Home重新回到ActivityLifeCydeActivity
onRestart ---- onStart ---- onResume
5.切換至SecondActivity之上
onPause ---- onStop
6.切換回 ActivityLifeCydeActivity
onRestart ---- onStart ---- onResume
創建一個對話框樣式的activity:DialogActivity
7.切換至DialogActivity
onPause
8.按返回鍵返回至ActivityLifeCydeActivity
onResume
總結:
Activity 從創建到進入運行態所觸發的事件
onCreate()-->onStart-->onResume()
從運行態到停止態所觸發的事件
onPause()--->onStop()
從停止態到運行態所觸發事件
onRestart()-->onStart()--->onResume()
從運行態到暫停態所觸發事件
onPause()
從暫停態到運行態所觸發事件
onResume()
捎帶腳在csdn中一段關于程序回調函數的解釋
你餓了,想吃飯,就一會去問你媽一聲"開飯沒有啊?"這就正常函數調用.
但是今天你媽包餃子,花的時間比較長,你跑啊跑啊,就煩了.于是你給你媽說,我先出去玩會,開飯的時候打我手機.等過了一陣,你媽給你打電話說"開飯啦,快回來吃飯吧!"
其中,你告訴你媽打手機找你,就是個你把回調函數句柄保存到你媽的動作.你媽打電話叫你,就是個回調過程.
