;================================================================
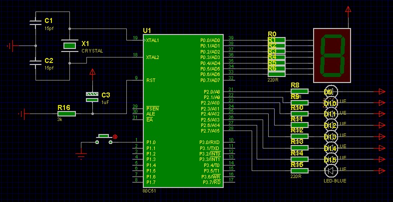
LedPort Equ P2
SegPort Equ P0
Timer1 Equ 0FB23H
Sec400Chg Bit 30H
Sec10Chg Bit 31H
SecChg Bit 32H
MinChg Bit 33H
Sec400 Data 34H
Sec10 Data 35H
Second Data 36H
Temp Data 37H
Relieve Data 38H
Temp1 Data 39H
;================================================================
Org 0000H
Ajmp Main
;================================================================
InitSysT: Mov Relieve,#50
Mov TMod,#00100000B
Mov TL1,#Low(Timer1)
Mov TH1,#High(Timer1)
Setb EA
Setb ET1
Setb TR1
Mov Sec400,#40
Mov Sec10,#10
Mov Second,#60
Clr Sec400Chg
Clr Sec10Chg
Clr SecChg
Clr MinChg
Ret
;================================================================
Org 001BH
Mov TL1,#Low(Timer1)
Mov TH1,#High(TImer1)
AJmp CTC1Entry
CTC1Entry: Setb Sec400Chg
Djnz Sec400,T1IntOut
Mov Sec400,#40
Setb Sec10Chg
Inc Sec10HEX
Djnz Sec10,T1IntOut
Mov Sec10,#10
Setb SecChg
Djnz Second,T1IntOut
Mov Second,#60
Setb MinChg
T1IntOut: RetI
;================================================================
Delay: Mov R6,#40
Delay1: Mov R7,#0
Delay2: Djnz R7,Delay2
Djnz R6,Delay1
Ret
;================================================================
SegDisplay: Mov Dptr,#Table
SegLoop:
Movc A,@A+Dptr
Mov SegPort,A
Ret
;----------------------------------------------------------------
Table: DB 11000000B
DB 11111001B
DB 10100100B
DB 10110000B
DB 10011001B
DB 10010010B
DB 10000010B
DB 11011000B
DB 10000000B
DB 10010000B
;================================================================
Main: MOv Temp1,#11111110B
Mov Temp,#0
Acall InitSysT
MainLoop0: Jbc Sec400Chg,DoSec400
MainLoop1: Jbc Sec10Chg,DoSec10
MainLoop2: Jbc SecChg,DoSecond
MainLoop3: Jbc MinChg,DoMinute
Ajmp MainLoop0
DoSec400:
Sjmp MainLoop1
DoSec10:
Mov A,Temp
Acall SegDisplay
Djnz Relieve,L3
Mov Relieve,#50
Inc Temp
Mov A,Temp
Cjne A,#9,MainLoop2
Mov Temp,#0
L3: Sjmp MainLoop2
DoSecond:
Mov LedPort,Temp1
Mov A,Temp1
Rl A
Mov Temp1,A
Sjmp MainLoop3
DoMinute:
Sjmp MainLoop0
;================================================================
End

